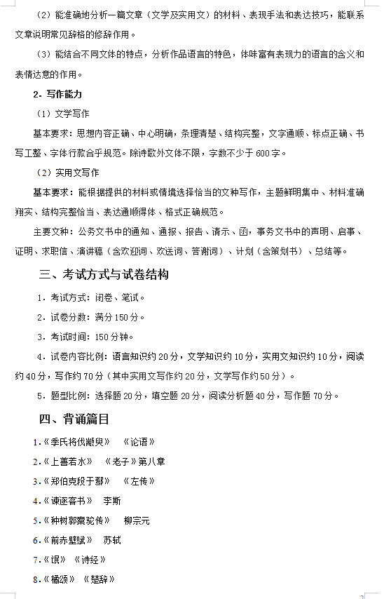
浙江专升本大学语文考试大纲及备考常识,考文科的同学语文都复习的咋样了?语言知识、文学知识、实用文都学了吗?21篇有没有开始日常背诵复习?今天就带大家结合考纲来圈一下咱们文科语文复习的重点~



语文文常知识汇总
(一)古代文化知识
1、《诗经》“六义”指 :风、雅、颂(诗歌形式)、赋、比、兴(表现手法)。
2、古代最早的记事详备的编年体史书是《左传》。
3、古代最杰出的长篇讽刺小说是清代吴敬梓的《儒林外史》。
4、古代最杰出的文言短篇小说集是清代蒲松龄的《聊斋志异》。
5、“初唐四杰”:王勃、杨炯、卢照邻、骆宾王。
6、“元曲四大家”:关汉卿、郑光祖、白朴、马致远。
7、“四史”:《史记》、《汉书》、《后汉书》、《三国志》。
8、“四大民间传说”:《牛郎织女》、《梁山伯与祝英台》、《孟姜女哭长城》、《白蛇传》。
(二)中外名家及著作
《诗经》:本只称《诗》后又以“诗三百”为代称。著名篇目《关睢》、《氓》、《伐檀》、《硕鼠》、《七月》。中国最早的诗歌总集。收录了从周初到春秋时期的诗歌305篇,分为“风”、“雅”、“颂”三大类。开创我国文学现实主义传统,列为“五经”(《诗》、《书》、《礼》、《易》、《春秋》)之一。
乐府:著名作品有《陌上桑》、《长歌行》、《上邪》、《十五从军征》、《孔雀东南飞》。前四者见宋代(南朝)郭茂倩编的《乐府诗集》,后者见南朝徐陵编的《玉台新咏》。《孔雀东南飞》是我国古代最长的叙事诗,与《木兰诗》合称为“乐府双璧”。
关汉卿(字):名一斋,号已斋叟。与郑光祖、白朴、马致远并称“元曲四大家”。我国古代第一位伟大的戏剧家,世界文化名人。主要作品为《(感天动地)窦娥冤》、《救风尘》、《望江亭》、《单刀会》等。
老舍:原名舒庆春,字舍予,满族人。1950年获"人民艺术家"称号。主要作品为长篇小说《骆驼样子》、《四世同堂》,剧本《茶馆》、《龙须沟》、《西望长安》等。浓郁的地方色彩,生动活泼的北京口语的运用,通俗而不乏幽默。形成了老舍的风格,也是"京味小说"的开创者。
鲁迅:原名周树人,字豫才。伟大的文学家、思想家、革命家,中国文化革命的主将。“寄意寒星荃不察,我以我血荐轩辕”,“横眉冷对千夫指,俯首甘为孺子牛”,这是他一生的真实写照。主要作品有小说集《呐喊》(包括《狂人日记》、《阿Q正传》、《孔乙己》等),《彷徨》(包括《祝福》、《伤逝》等),《故事新编》,散文集《朝花夕拾》(包括《藤野先生》、《范爱农》等),散文诗集《野草》,十四本杂文集,和大量的书信。
巴金:原名李尧棠,字芾甘。主要作品为长篇小说“激流三部曲”(《家》、《春》、《秋》);“爱情三部曲”(《雾》、《雨》、《电》);中篇小说《寒夜》、《憩园》等,散文集《保卫和平的人们》、《随想录》等。《家》等为我国现代文学史上描写封建家庭历史的最成功的作品。1982年获意大利“但丁国际奖“。
茅盾:原名沈德鸿,字雁冰,茅盾是笔名。现代杰出作家,“五四”新文学运动的先驱之一。主要作品为《蚀》三部曲(《幻灭》、《动摇》、《追求》)、《子夜》、“农村三部曲”(《春蚕》、《秋收》、《残冬》)、《林家铺子》,散文《风景谈》、《白杨礼赞》。《子夜》是我国现代文学史上第一部现实主义长篇杰作,显示了“左翼”文学阵营的战斗实绩。
曾朴:主要作品为《孽海花》,为谴责小说。
海明威:1954 年获得诺贝尔文学奖,作品《永别了,武器》、《老人与海》等。
高尔基:前苏联社会主义文学奠基人。自传体三部曲《童年》、《在人间》、《我的大学》等,《母亲》是其代表作。
奥斯特洛夫斯基:前苏联作家,长篇小说《钢铁是怎样炼成的》。
契诃夫:19 世纪末期俄国批判现实主义作家,短篇小说《套中人》、《变色龙》等,剧本《万尼亚舅舅》等。
列夫·托尔斯泰:19 世纪后半期俄国伟大的批判现实主义作家,主要作品有《战争与和平》、《安娜·卡列尼娜》和《复活》。
惠特曼:19 世纪民主主义诗人,《草叶集》是他的代表作。
马克·吐温:批判现实主义作家,代表作有《汤姆·索亚历险记》和《百万英镑》。
欧·亨利:《麦琪的礼物》、《警察与赞美诗》等。
浙江院校专业不知道怎么选?报名报考问题不知道怎么解答?落榜没考上怎么办?【浙江专升本学历提升指导中心】的专业老师为你解答!
各位考生可可以和【浙江专升本考生交流群】里面的老师开展一对一交流,帮助考生攻克基础知识薄弱、攻坚考试重点难点等困难,得到专属于自己的解答。敬请关注我们吧!
以上就是关于“2023年浙江专升本大学语文考试大纲及备考常识”的全部内容,考生如果想获得更多关于常见问题、相关资讯,如考试动态、招生简章、统考动态、浙江专升本院校、历年真题、考试大纲、专升本等相关信息,敬请关注浙江专升本网(www.jswm.com.cn)

浙江专升本声明
(一)由于考试政策等各方面情况的不断调整与变化,本网站所提供的考试信息仅供参考,请以权威部门公布的正式信息为准。
(二)本网站在文章内容来源出处标注为其他平台的稿件均为转载稿,免费转载出于非商业性学习目的,版权归原作者所有。如您对内容、版权等问题存在异议请于我们联系,我们会及时处理。
文章来源于网络,如有侵权,请联系删除

福利领取
成考报名
自考报名
教师资格证
专升本报名
四级报名



