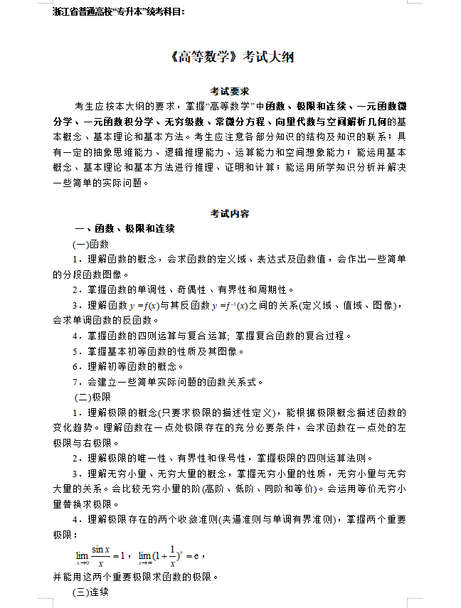
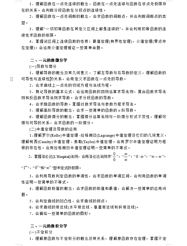
2024年浙江专升本《高等数学》考试大纲考试要求:考生应按本大纲的要求,掌握“高等数学”中函数、极限和连续、一元函数微分学、一元函数积分学、无穷级数、常微分方程、向量代数与空间解析几何的基本概念、基本理论和基本方法。考生应注意各部分知识的结构及知识的联系;具有一定的抽象思维能力、逻辑推理能力、运算能力和空间想象能力;能运用基本概念、基本理论和基本方法进行推理、证明和计算;能运用所学知识分析并解决一些简单的实际问题。





浙江专升本院校专业不知道怎么选?报名报考问题不知道怎么解答?落榜没考上怎么办?【浙江专升本学历提升指导中心】的专业老师为你解答!
各位考生可可以和【浙江专升本考生交流群】里面的老师开展一对一交流,帮助考生攻克基础知识薄弱、攻坚考试重点难点等困难,得到专属于自己的解答。敬请关注我们吧!
以上就是关于“2024年浙江专升本《高等数学》考试大纲”的全部内容,考生如果想获得更多关于常见问题、相关资讯,如考试动态、招生简章、统考动态、浙江专升本院校、历年真题、考试大纲、专升本等相关信息,敬请关注浙江专升本网(http://www.jswm.com.cn/)

浙江专升本声明
(一)由于考试政策等各方面情况的不断调整与变化,本网站所提供的考试信息仅供参考,请以权威部门公布的正式信息为准。
(二)本网站在文章内容来源出处标注为其他平台的稿件均为转载稿,免费转载出于非商业性学习目的,版权归原作者所有。如您对内容、版权等问题存在异议请于我们联系,我们会及时处理。
文章来源于网络,如有侵权,请联系删除

福利领取
成考报名
自考报名
教师资格证
专升本报名
四级报名



