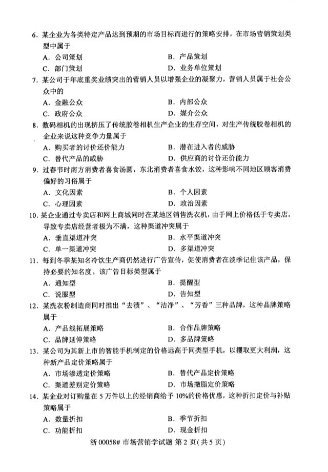
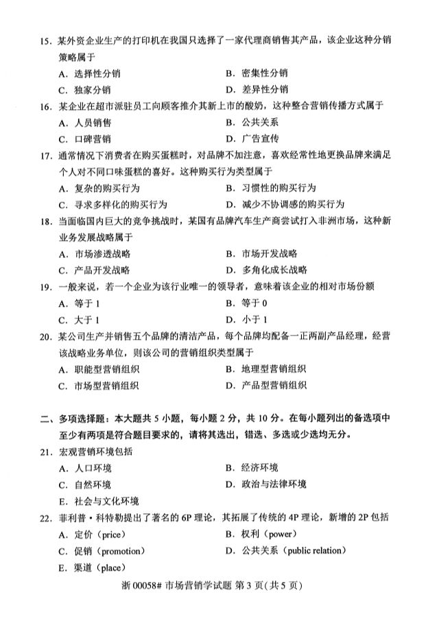
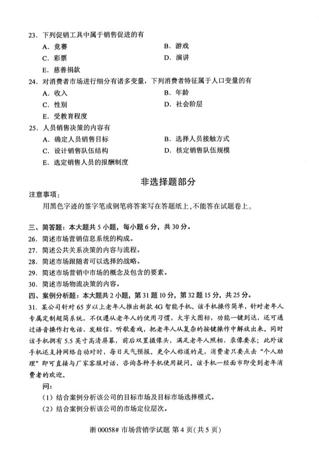
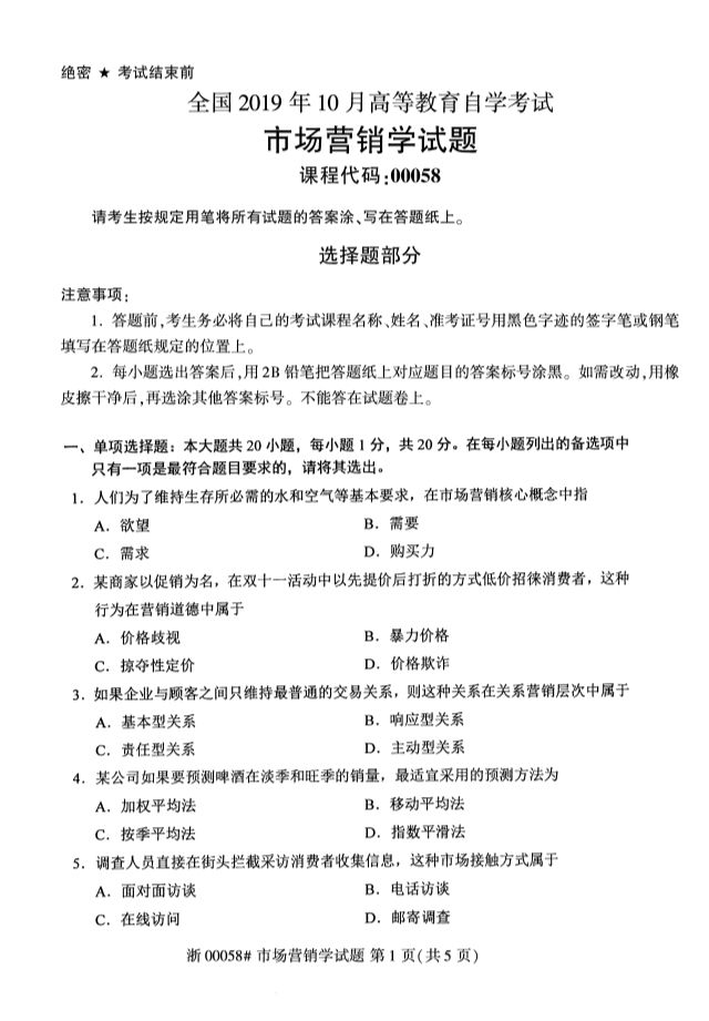
2020年自学考试还没开始,但是2019年10月自考已经结束了,相信很多考生还在寻找真题看考的怎么样了吧!为了更好的帮助到考生,浙江自考专升本网特意整理了2019年10月全国自考《市场营销学》考试真题,希望能对各考生有所帮助。




以上就是2019年10月全国自考《市场营销学》考试真题内容,供大家参考!大家抓紧时间复习,考生如果想获得更多关于浙江自考专升本历年真题,敬请关注我们浙江自考专升本网(http://www.jswm.com.cn/)。
展开全文
—— 没找你想要的专升本资讯?预约免费咨询 ——
你的姓名
*联系方式
就读年级
就读专业
立即预约

浙江专升本声明
(一)由于考试政策等各方面情况的不断调整与变化,本网站所提供的考试信息仅供参考,请以权威部门公布的正式信息为准。
(二)本网站在文章内容来源出处标注为其他平台的稿件均为转载稿,免费转载出于非商业性学习目的,版权归原作者所有。如您对内容、版权等问题存在异议请于我们联系,我们会及时处理。
文章来源于网络,如有侵权,请联系删除

福利领取
成考报名
自考报名
教师资格证
专升本报名
四级报名



