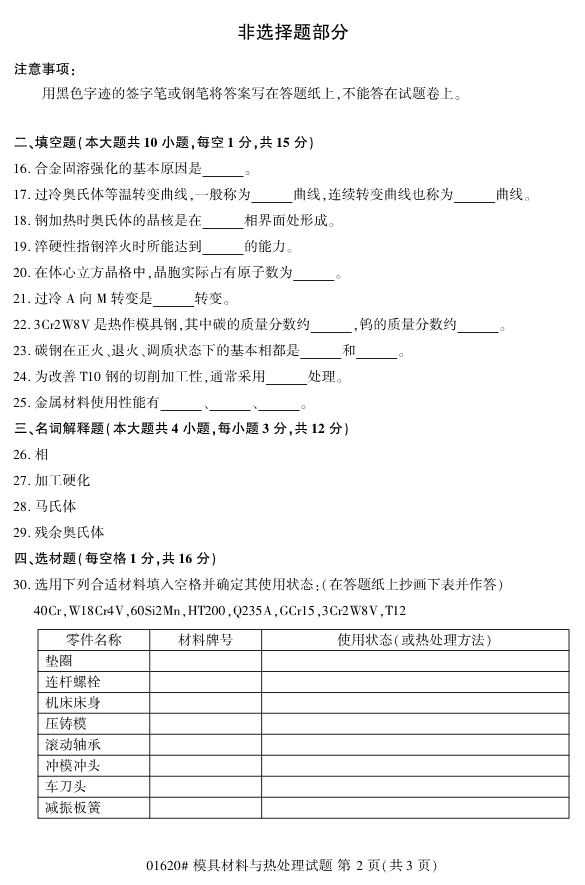
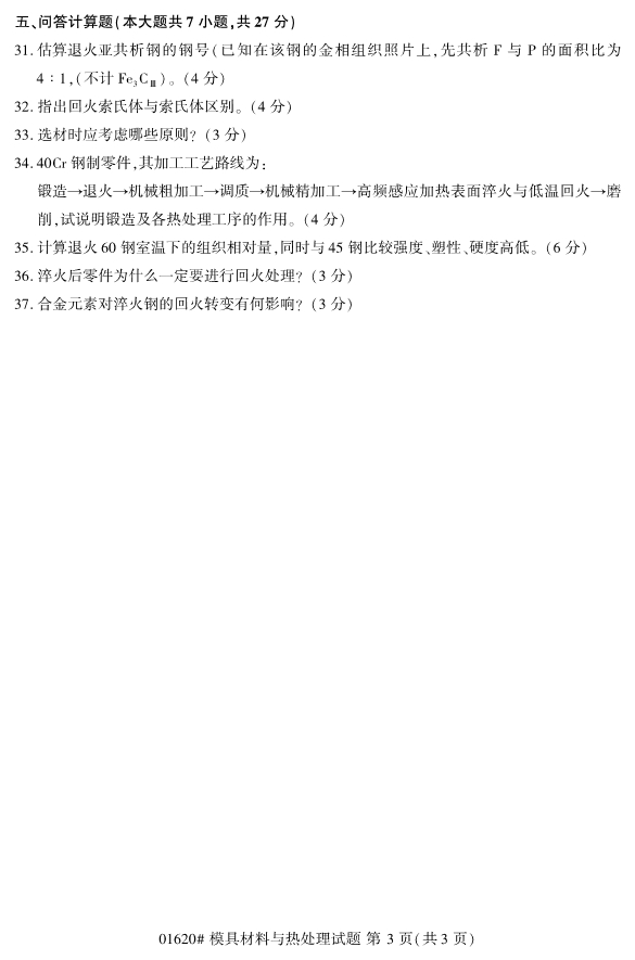
对于正在备考2020年4月浙江自考专升本考试的考生们来说,在复习备考的时候做些必要的真题训练对于考生们的复习备考工作是十分必要的,为了帮助各位考生们备考,小编整理了2019年10月浙江自考专升本01620模具材料与热处理试题和各位考生们分享。






【结尾】以上就是关于2019年10月浙江自考专升本01620模具材料与热处理试题的全部内容,考生如果想获得更多关于浙江专升本相关资讯,如浙江专升本政策公告、统招专升本、成考专升本、自考专升本、网教专升本、专升本常见问题等相关信息,敬请关注我们浙江专升本网(http://www.jswm.com.cn/)。
展开全文
—— 没找你想要的专升本资讯?预约免费咨询 ——
你的姓名
*联系方式
就读年级
就读专业
立即预约

浙江专升本声明
(一)由于考试政策等各方面情况的不断调整与变化,本网站所提供的考试信息仅供参考,请以权威部门公布的正式信息为准。
(二)本网站在文章内容来源出处标注为其他平台的稿件均为转载稿,免费转载出于非商业性学习目的,版权归原作者所有。如您对内容、版权等问题存在异议请于我们联系,我们会及时处理。
文章来源于网络,如有侵权,请联系删除

福利领取
成考报名
自考报名
教师资格证
专升本报名
四级报名



