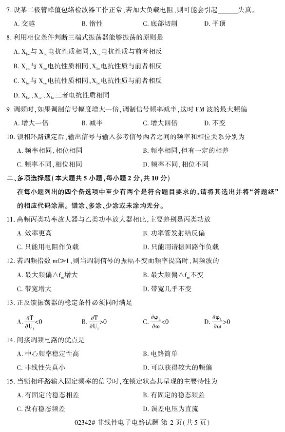
对于考生们来说,现阶段就开始进行浙江自考的复习备考的话,考生们能够留给自己复习备考的空间越大。同时,考生们可以通过真题的训练来检验自己的学习成果。为了帮助考生们复习备考,浙江专升本整理了2019年10月浙江自考02342非线性电子电路试题。










想了解更多自考报名报考信息,考生们可以继续关注浙江专升本。
展开全文
—— 没找你想要的专升本资讯?预约免费咨询 ——
你的姓名
*联系方式
就读年级
就读专业
立即预约

浙江专升本声明
(一)由于考试政策等各方面情况的不断调整与变化,本网站所提供的考试信息仅供参考,请以权威部门公布的正式信息为准。
(二)本网站在文章内容来源出处标注为其他平台的稿件均为转载稿,免费转载出于非商业性学习目的,版权归原作者所有。如您对内容、版权等问题存在异议请于我们联系,我们会及时处理。
文章来源于网络,如有侵权,请联系删除

福利领取
成考报名
自考报名
教师资格证
专升本报名
四级报名



